近日,浙江省杭州市余杭区第一人民医院(以下简称“余杭区一院”)因全流程、全人群“刷脸就医”,而被业内人士广泛关注。
这里所说的“刷脸就医”指的是,无论是医保患者,还是自费患者,他们只需刷脸就可轻松走完就医各项流程。由此,余杭一院也成为全国首家实现“全流程刷脸就医”的医院。
据观察统计,余杭一院通过刷脸功能完成院内建档,门诊挂号、支付等一些列操作,平均只需60秒,大大缩短了患者就医时间。在试运行一个半月以来,该院刷脸就医体验的患者有1000人次,支付金额累计3.4万余元。
之所以余杭一院最先完成这一突破,除了阿里云、支付宝、医院等技术,还有浙江省关于医疗卫生服务“最多跑一次”的工作要求。
为了从各个角度完整呈现浙江的“最多跑一次”医改,在杭州“第四届浙江省国际健康产业博览会”上,动脉网(微信:vcbeat)进行了多方位的采访。
浙江省卫生健康委副主任马伟杭、杭州市卫生健康委副主任朱燕峰、台州市卫生健康委主任章维青、温州市卫生健康委医政处处长郑云蒸、浙江大学医学院附属第二人民医院(以下简称“浙医二院”)副院长丁克峰、温州医科大学附属第一医院(简称“温医一院”)院长周蒙滔,分别从各自的角度交流了推进医疗卫生服务“最多跑一次”工作的进度和存在的难点。
于是,其中政策设计、医院落地、流程改造等大家关注的焦点问题,也一一有了明晰的答案。
浙江省卫生健康委副主任马伟杭:目的是让老百姓获得有温度的医疗卫生服务
改革开放40周年,为进一步深化改革,打造全省“最多跑一次”改革金字招牌,浙江省委、省政府将“最多跑一次”改革向民生领域延伸,于2018年4月下发了《浙江省人民政府办公厅关于印发浙江省医疗卫生服务领域深化“最多跑一次”改革行动方案的通知》,省卫生健康委进一步深化工作要求,制定下发工作细则,在医疗卫生领域全面开展“最多跑一次”改革。
马伟杭表示,“最多跑一次”这项改革最初是政府自身的改革,与简政放权、放管服紧密结合,推进数字型政府的转型。但仅仅停留在行政领域的“最多跑一次”是远远不够的,民生领域的改革同样重要,特别是医疗卫生服务这块与老百姓的关系尤为密切,改善医疗服务、提升患者就医获得感刻不容缓。
国家卫生健康委推出的互联网+健康医疗,就是以浙江医疗卫生服务“最多跑一次”工作为模板,将浙江经验在全国范围内推广,在改善医疗卫生服务的同时,通过“最多跑一次”所提供的服务,可以融合企业家、投资者及医疗卫生服务人员,将为健康产业带来巨大商机。
医疗卫生服务“最多跑一次”工作主要包含以下十方面内容:1.看病少排队。2.付费更便捷。3.检查少跑腿。4.住院更省心。5.便民惠民服务更贴心。6.急救更快速。7.配药更方便。8.母子健康服务更温馨。9.转诊更顺畅。10.互联网+医疗健康服务更普及。
在督导与评价方面,省卫生健康委从问题入手,要求所有机关干部以“模拟患者”的身份亲临基层一线体验看病就医全流程,广泛寻找问题并提出建议,要求医院整改方案并进行回头看;看面上问题是否整改到位,看重点环节是否实现突破,看内涵建设是否取得成效。
细节上注重病人的就医体验,如医院轮椅与支付宝绑定,患者通过支付宝扫码付款获得使用权,既减少排队又免去繁复的操作。转化出入院功能,由入院准备中心梳理医院资源,利用信息化手段优化入出院服务流程。电子病历可获得性,与患者出院后的社区医院衔接和随访,提供便捷、连续的服务。
注重内涵建设是“最多跑一次”的关键。卒中等五大中心规范化运行,与院前急救的信息连接,日间手术种类和数量,与基层医院开展便捷有效转诊服务,互联网+医疗健康服务广度与深度等方面需进一步拓展。
其他方面,如部门协同、医保支付、第三方支付、电子发票、信息化支撑等都是“最多跑一次”需关注的问题。
目前,2018年国家医改政策在全国范围内正式落地并逐见成效,其中浙江省的医改在全国独具亮点和特色。全省社会办医氛围浓厚,吸纳了丰厚的社会资本,健康服务业发展迅猛。同时,政府对健康产业的投入比例明显上升,个人支付比例下降。据统计,2017年个人卫生总费用支出已降至27%。
马伟杭还强调:“老百姓到医院是看病的,不是来排队的,任何排队的环节都是不合理的,对我们能处理的环节都必须处理掉,这就是 ‘最多跑一次’”。
杭州市卫生健康委副主任朱燕峰:率先建立起智慧医疗模型,贯穿整个诊疗环节
在各个城市,政府又是如何落实?
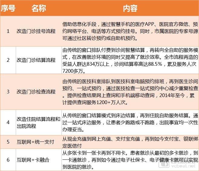
朱燕峰率先在杭州建立起智慧医疗模型,覆盖主城区所有区级医院及辖区内52家社区卫生服务中心、300个社区卫生服务站;5家省级医院可提供电子社保卡刷卡就医服务,906家医保定点药店支持电子社保卡刷卡购药。
具体工作贯穿整个诊疗环节,分六个步骤实施,如图所示:
在谈到推进“最多跑一次”的切实体会时,朱燕峰这样说道:
第一,顶层设计,全市整体推进。
1.注重顶层设计,项目开始前充分调研,站在全市高度设计项目。
2.坚持试点先行,选取部分医疗机构先行试点,总结经验。
3.分步整体推进,试点证明有效的项目,按先市属医院到县级医院到基层医疗卫生机构的顺序,要求各级医疗单位直接复制推广,分阶段整体推进。
第二,部门协同,政企合作共赢。一个好的模式,就是政府主导、社会运营、便民惠民、合作共赢。智慧医疗由卫生、人社部门主导的,为其发展创造了互联互通的环境;发改、财政在卫生信息化经费投入上给予大力支持;建立卫计牵头,金投集团密切协作的工作机制。融合多方力量,建设起智慧医疗产业链,推动健康产业和信息经济的发展。
第三,党建引领,工作氛围浓厚。坚持发挥基层党组织的战斗堡垒作用,发挥普通党员的先锋示范作用,建立党建职能的考核制度,建立党员志愿服务工作制度及党员先锋指数,营造浓厚的工作氛围。
第四,持续创新,改善就医体验。诊前、诊中、诊后,从门诊到住院重构诊疗流程,破解看病烦、难。
他希望“最多跑一次” 改革在医疗卫生服务领域实施以来惠及众多民众,覆盖多家医疗机构,群众满意度不断提高,获得领导及社会各界的肯定。提倡让数据跑起来,群众少跑腿,多走网路,少走马路。
温州市卫生健康委医政处处长郑云蒸:全市医院门诊诊间结算达49.55%
而温州市在落实“最多跑一次”改革时,却面临诸多问题和挑战。郑云蒸表示,虽然有省内其他地区作为先驱和榜样,但也要克服从体系内部攻破的种种壁垒。首先是心理上有一定压力,其次是温州地区各个医院的水平参差不齐。加上患者受固有思维的影响,在基层医院推进面临接受度低和不信任的种种难题。
因此,温州市推进深化“最多跑一次”改革,第一步是统一思想。为此,温州卫生健康委于今年4月围绕为什么改做了一次专题,最后达成一致共识;第二步是从外部来看,这是提升群众就医获得感和满意度的重要手段,从内部来看是医院管理改革的一个必然要求。
经过温州市卫生健康委几个月全力推进“最多跑一次”,已取得显着成效,群众满意度不断提高,医疗质量管理和运行效率显着提升。全市医院门诊诊间结算达49.55%,市医院检查诊间预约率连续5周达53%—76%。
具体改革措施包括两方面,一个是服务流程的再造;另一个是创新服务。
在服务流程再造方面,涵盖了门诊、住院、急诊这三方面。
首先是门诊流程再造。开通多种预约方式,以覆盖更多人群,主要包括现场预约、网络预约、电话预约、电视预约四大类的十多种预约方式。现平均预约时段已精确到15min内,所有医院门诊号源开放率达80%以上,预约率达65%以上,基层号源预约可提前10天,剩余号源提前24小时收回至现场预约。同时,为鼓励预约看病,特推出诚信预约积分制,患者接受度很高。
门诊付费更便捷,门诊诊间结算全市平均达49.32%,在全省排名前列。目前智慧结算率达67.12%,窗口的排队也越来越短。配药更方便,智慧药房的改造,让取药不再等,配合诊间结算,处方一开完信息就到药房,患者到窗口,药也到窗口。
检查预约,医院设有一站式检查预约中心,同时积极推广多检查项目在诊间直接预约,目前诊间预约率是21.82%。报告全面电子化,一方面通过手机短信、微信、支付宝、上网查询、APP推送、短信推送等方式推进。另一方面,由于云影像未全面普及,医院在所有放射影像报告单打上二维码,患者通过扫描二维码可在任何一个医院调阅影像资料。
此外,门诊服务流程再造的其他方面体现包括:门诊综合服务中心、室内导航、多途径投诉中心、精准化志愿服务等,力求让服务更贴心。
其次是住院流程,即在病区全面解决所有出院手续,包括床边结算、自助结算、移动结算、出院清单、出院小结、票据打印、银联退帐等;对低保户、困难家庭、残疾等困难群体联合各部门一站式解决住院问题的同时享受应有的福利。其中杭州市第七医院,救助人数达1025人次,借助资金达到482万。
最后是急诊流程再造。积极建设胸痛中心和卒中中心,要求每县区至少覆盖一家医院;产妇救治中心、新生儿救治中心已通过专家认证;妇幼保健院建设了围产监护中心。
在创新服务方面,温州市建立了市级“一级平台”,包括294家省、市、县、基层医疗机构接入转诊协同信息平台,累计记录诊疗数据20.8亿条。实现健康信息一卡通,可查询从出生到死亡的个人医疗、公共卫生、计划生育三大板块的所有健康档案。实现多渠道一站式调阅健康信息,支持医院诊间跨院调阅,市民可通过医院自助设备及手机APP自主查阅。
同时,2018年6月27日起,温州市的10家核心省市医院部署启动人脸识别预填单系统。为提高办理出生证效率,减少人工比对差错,因此推出人脸识别机办理出生证。也可通过人工智能准确指导患者就诊,缩短诊前咨询流程,减少挂错号问题,让患者少跑腿。
在基层医疗机构,市级转诊平台和医院的电子病历系统深度融合,实现门诊号源下沉和住院转诊功能,提供专家号供基层签约医生优先预约。并通过全科辅助诊疗系统帮助更多基层医院提高诊断率,知识库内容经网络延伸至基层。
向外是对口支援医院实现远程会诊,向内是多院区之间实现远程会诊;向上与上海华山医院、仁济医院和北京协和等上级医院实现远程会诊,向下与泰顺等县、乡医院实现远程会诊。
台州市卫生健康委主任章维青:斥资1.5亿元打造一卡通项目
台州市却斥资1.5亿元打造一卡通项目。在章维青看来,百姓看病难的问题一直存在,繁琐的诊疗环节耗时耗力,现金支付又易为不法分子提供可乘之机,简化诊疗环节是落实“最多跑一次”改革的迫切问题。
他认为,为什么医疗支付,不能像餐饮行业那样,支付一次即可?同时结合医院的特点,如何加强学科人才建设以提升医院诊疗实力,如何解决繁琐的诊疗流程,如何规避现金结算的风险,如何让系列检测单据实时读取?在充分思考后,他提出了着力建设全市信息化工作,推出一卡通项目,以此实现“最多跑一次”的目的。
但一卡通项目建设通过专家论证评估后至少需要资金1.5亿,钱从何而来?章维青表示,相较而言,三大营运商拥有雄厚的资金实力,以运营商的品牌做广告既能提升品牌美誉度,又能进一步获取信任感。因此,一卡通项目通过招投标程序与联通公司建立合作关系。作为联通公司的盈利点,拥有十年大数据的经营权无异于最大赢家。
该项目项目架构一共分为三阶段,第一阶段,该项目自2017年1月启动,至2017年底实现164家医疗机构互联互通;第二阶段,2018年底争取与443家医疗机构互通;第三阶段,2019年底接入辖区内所有医疗机构,包括诊所。
实现的主要功能是希望在原有区域卫生信息平台基础上结合一卡通项目平台,实现所有医疗机构互联互通,具体功能包括:1.一卡就诊,预约诊疗。2.互联互通,信息共享。3.医保居民,先诊后付。4.实名就医,脱卡结算。5.数据挖掘,精准决策。6.民众健康,自我管理。
目前,该项目实现了医保和卫计系统的无缝对接,通过人机绑定还可降低骗保概率。力求覆盖全市所有公立医疗机构,迄今为止已成功覆盖292家。同时,力求覆盖所有医保对象,包括门诊和住院患者均全覆盖。
实践一:温医一院院长周蒙滔:这五大举措落实“最多跑一次”
除了各地方政府的落实举措以外,那么“最多跑一次”的改革,落到医院,又是什么境况?
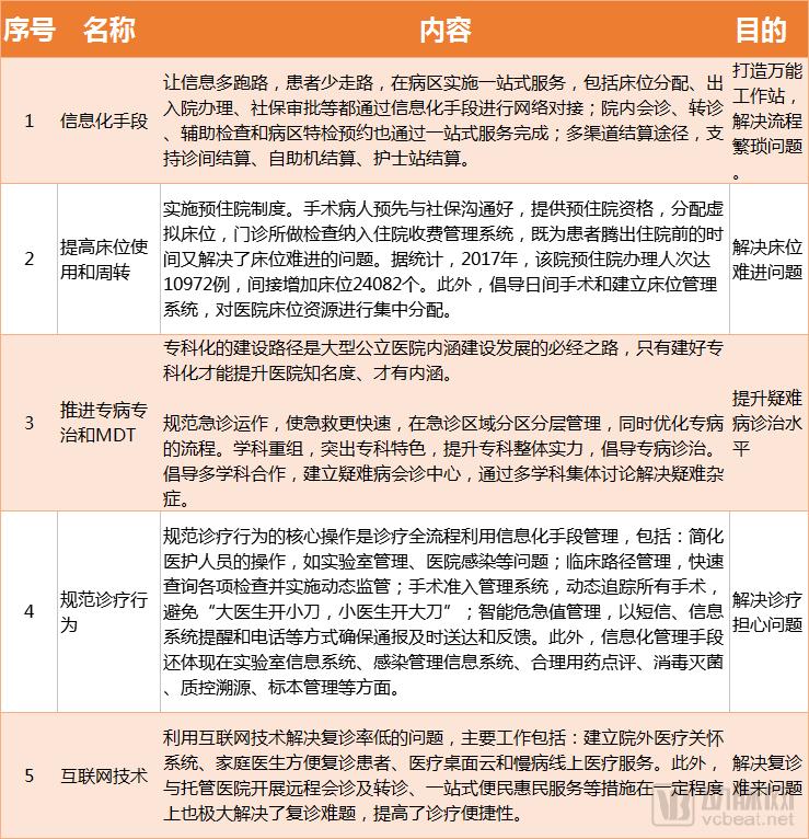
先来看,温医附一在“最多跑一次”方面做得成绩。据悉,该医院根据十大指标监测显示,其中多项指标在浙江省名列前茅,就诊率排名第四,高峰期挂号排队时间最短,付费结算量最大且付费便捷高效,床边结算率和智慧结算率排名前列。
但在住院诊疗方面存在流程繁琐、床位难进、专病难治、诊疗担心、复诊难来的问题。为此,陈肖鸣针对以上五大问题采取了如下改进措施:
实践二:浙医二院副院长丁克峰:从顶层设计到基层员工,全员参与
在执行“最多跑一次”的政策,丁克峰认为任何一件事情,首先是思想觉悟与领导框架是最重要的。
对于医院来说,从顶层设计到基层员工,因为去年有过“最多跑一次”的行政工作,所以大家思想非常统一,使得在推行过程中动力大于阻力。核心是围绕患者的安全进行全程、全流程的改进,包括从院前到门急诊到检查检验、住院手术等。
其次是医院本身的硬件条件—智慧医疗。当浙江省要求医院把号源统一到一个平台公开时,如果医院已经有浙江省平台的预约、APP、微信、社区、支付宝等,就可以直接整合达到要求。
在分时预约方面,因为医院本身的门诊量很多,所以如果没有机器的存在是不行的,那么解决方案是通过反复短信、微信提醒患者和专家。一般情况,大牌专家工作繁忙,经常迟到;而自主挂号预约率是20%左右,结算是60%左右。
推行诊间结算只能从信息化上入手,做到结算一个病人小于10秒,现在基本上在5-8秒,即使异地医保也不能超过15秒结算时间,这就对信息化提出了很高的要求。另外,在病区结算上,也有移动车以及病区结算的两套体系。
以前医院的门诊综合服务中心功能是分开的,现在是一个窗口要完成医保、财务、咨询等一大堆工作,包括复印、证明,全部通过技术实现,不让病人跑。
丁克峰表示,“我们医院的四大中心,其中胸痛中心、创伤中心和卒中中心,花了很大的力气去做这三大中心。一个卒中的病人或者心梗的病人,送进急诊室的时候,有多少时间可以开通他的溶拴机制,这才是医院真正要做的事情,每分每秒都代表着医院的生命,所以无论哪个中心,流程时间都达到了全球最高水平。”
在空中急救方面,一个电话过去要盖完航空的10多个章,30分钟内飞机起飞,这些都是使得病人救治的流程更加缩短。
当然医院还在其他方面做了“最多跑一次”的尝试,其目的是秉承梅藤更院长向一个小患者鞠躬的思维,让他们为患者、为员工服务的理念不断生根开花。
从政策制定,到医院落地,再到流程再造,每一个环节都严丝合缝。也许这就是浙江“最多跑一次”医改取得实效的关键所在。
来源:动脉网
作者:罗美
来源:动脉网 作者:罗美
为你推荐
资讯 全球首个侵入式脑机接口医疗器械获批上市
今日,国家药监局发布消息,国家药监局批准了博睿康医疗科技(上海)有限公司植入式脑机接口手部运动功能代偿系统创新产品注册申请,实现脑机接口医疗器械全球首发上市,标志着...
2026-03-13 17:39
资讯 康龙化成与礼来达成口服GLP-1小分子药Orforglipron生产合作协议
3月11日晚间,康龙化成官方微信发布消息,康龙化成与礼来公司共同宣布,达成关于首个申报注册的口服小分子GLP-1受体激动剂Orforglipron的生产合作协议。
2026-03-12 21:56
资讯 美国 FDA 批准颂狄多(氘可来昔替尼)用于治疗活动性银屑病关节炎成人患者
颂狄多是一种口服选择性酪氨酸激酶 2(TYK2)抑制剂,也是首个获批用于 PsA治疗 的 TYK2 抑制剂
2026-03-12 16:53
资讯 百时美施贵宝宣布口服药物mezigdomide治疗复发或难治性多发性骨髓瘤Ⅲ期研究SUCCESSOR-2的积极结果
这是mezigdomide首项获得积极结果的Ⅲ期研究,也是百时美施贵宝CELMoD项目第二项获得积极成果的Ⅲ期研究
2026-03-11 21:15
资讯 备思复联合帕博利珠单抗使顺铂耐受的肌层浸润性膀胱癌患者的复发或死亡风险降低近 50%
在 III 期临床研究 EV-304 中,该联合疗法显著改善患者总生存期与病理完全缓解率,超半数患者在手术时未检测到病灶
2026-03-11 13:17
资讯 降 HbA1c 超 2.5%且多重获益,华东医药国产降糖新药HDM1005降糖2期数据揭晓
本次研究为一项在饮食和运动或二甲双胍治疗后血糖控制不佳的2型糖尿病受试者中评价HDM1005注射液有效性和安全性的多中心、随机、盲法、平行、安慰剂和阳性对照的Ⅱ期临床研究
2026-03-10 19:38
资讯 艾凯生物完成A3轮超亿元融资,加速AI驱动iPSC细胞治疗与类器官平台升级
本轮融资由知壹投资与沃杰资本联合领投,联新资本持续追加投资,资金将重点用于推进AI驱动的iPSC细胞治疗产品临床转化,加速完善iPSC细胞治疗与类器官两大核心技术平台布局。
2026-03-10 18:22
资讯 中科搏锐斩获数千万B轮融资,推动脑机接口全产业链产业化落地
本轮融资由国内知名投资机构三泽创投独家投资,凯乘资本担任长期独家财务顾问,所筹资金将全力支撑公司深化脑机接口全产业链布局,加速尖端技术的临床转化与产业化落地。
2026-03-10 18:03
资讯 入选不足4月,和黄医药申请将达唯珂移出首版商保创新药目录
国家医疗保障局办公室今日发布通知,自2026年3月9日起,撤销氢溴酸他泽司他片(商品名:达唯珂)在全国各省级医药采购平台挂网资格,并根据企业申请,将该药品移出《商业健康保...
2026-03-09 22:09
资讯 CDE:抗肿瘤药物生物等效性及药代动力学比对研究受试者人群选择考虑
本指导原则主要基于小分子化学药物及单抗类药物的研究经验,为抗肿瘤药物 BE PK 比对研究中受试者人群的选择考虑提供建议。
2026-03-07 10:59
资讯 四家知名药企被暂停军队采购
近日,军队采购网发布一批“军队采购暂停名单”,其中涉及四家药企被列入暂停名单,具体为北京费森尤斯卡比医药有限公司、齐鲁制药有限公司、宜昌人福药业有限责任公司和江苏新...
2026-03-07 10:41












