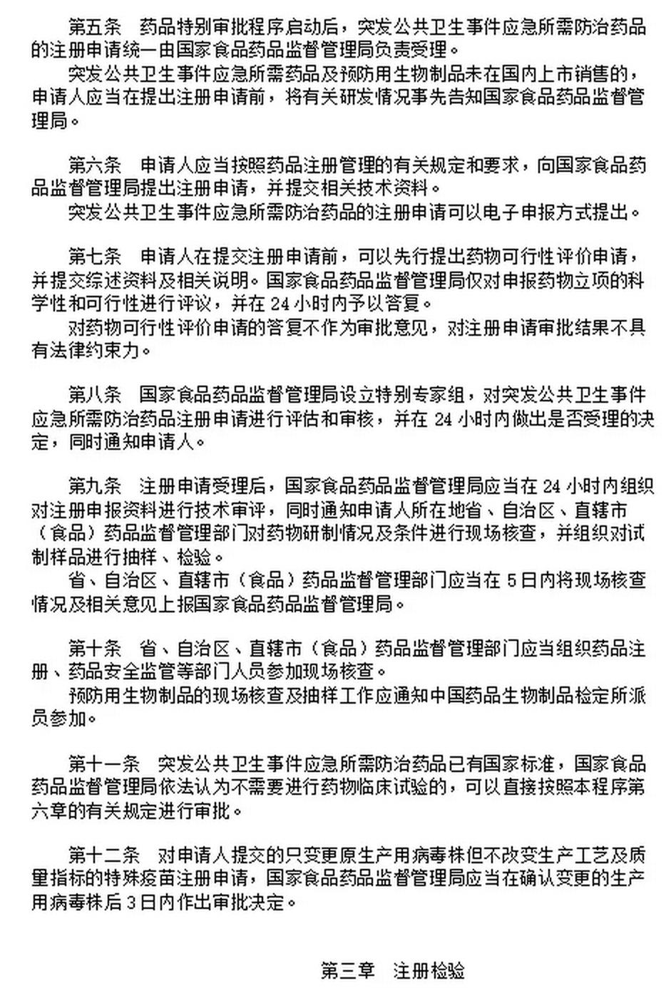
据了解,2005年局令21号颁布的《药品特别审批程序》,是迄今针对突发公共卫生事件应急所需防治药品的注册审批仍可依据的最全面的法规文件。
2001年版《药品管理法》中,并未针对重大传染病等公共卫生事件所急需的药品注册程序设定专门条款。翌年颁布实施的《药品管理法实施条例》也未做出相应规定,仅在2002年颁布实施的《药品注册管理办法(试行)》中,对“新的中药材及其制剂,中药或者天然药物中提取的有效成份及其制剂”、“未在国内外获准上市的化学原料药及其制剂、生物制品”、“抗艾滋病病毒及用于诊断、预防艾滋病的新药,治疗恶性肿瘤、罕见病等的新药”、“治疗尚无有效治疗手段的疾病的新药”等四类新药申请的快速审批做出了原则性规定,但具体程序并未明确。
“非典型肺炎”时期的应急药品审批
2003年春,“非典型肺炎”疫情席卷中国大地,也对药品注册管理的应急体制提出了考验。当时的国家食品药品监督管理局快速出台了《关于加强预防诊断治疗非典型肺炎药品和医疗器械监督管理的紧急通知》,提出建立药物审批快速通道。
在这一通知中,“按照‘序不减少、给予加快,标准不降低、帮助提高’的原则,在严格这类药品的审查、质量复核、审评等程序时,实行‘随到随审’,‘宽进严出’措施。对国外已上市的或者世界卫生组织(WHO)推荐药物的审批,可以免于临床试验;对进口用于治疗非典型肺炎的药物也要按照上述原则尽快核发《进口药品注册证》;紧急进口尚未在我国进口注册的用于治疗非典型肺炎的药物,要按照程序加快批准。”
在随后发布的《防治传染性非典型肺炎药物研究的基本技术要求》,进一步指导、规范该类药物的研究开发。
《通知》说,凡申报防“非典”药品要求进入快速通道的,申报人应首先向全国防治非典型肺炎指挥部科技攻关组提出申请、报送主要研究资料,由药物攻关工作组立即组织专家审定。
被药物攻关工作组确定的项目,同时应符合国家食品药品监管局药品注册司颁布的《防治传染性非典型肺炎药物研究的基本技术要求》。符合以上条件的申报品种方能进入快速通道审批。对进入快速通道的品种,省级药品监管局的形式审查、原始资料审查和现场考核等工作也应按第一时间办理。
至此,针对突发公共卫生事件的应急药品审批体系初步建立。
对突发公共卫生事件应急处理所需药品确立特别审批程序
2005年修订《药品注册管理办法》时,汲取“非典”期间的药品快速审批通道的实际运行经验,在上文所述四种快速审评的新药申请基础上增加了“突发事件应急所必需的药品”,将之前的规范性文件升级为部门规章确立下来。但在《办法》中仍然没有确立可操作的程序。
程序随后来了。2005年11月,国家食品药品监督管理局发布《药品特别审批程序》(局令21号)。
局令21号确定,当发生突发公共卫生事件的威胁时以及突发公共卫生事件发生后,为使突发公共卫生事件应急所需防治药品尽快获得批准,国家食品药品监督管理局按照统一指挥、早期介入、快速高效、科学审批的原则,对突发公共卫生事件应急处理所需药品进行特别审批的程序和要求。
据了解,2005年局令21号颁布的《药品特别审批程序》,是迄今针对突发公共卫生事件应急所需防治药品的注册审批仍可依据的最全面的法规文件。
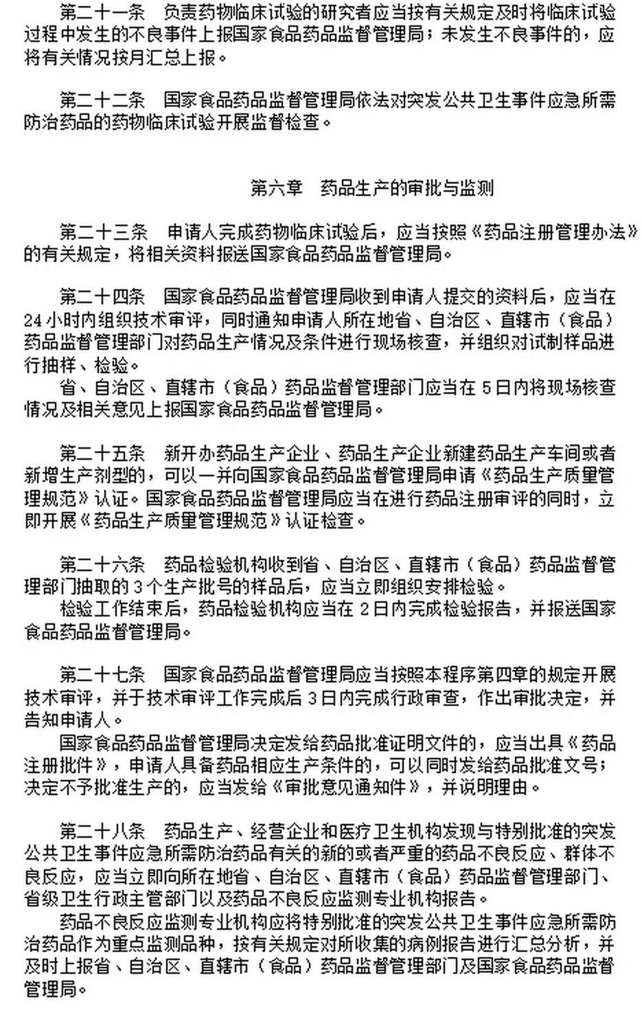
局令21号颁布的《药品特别审批程序》详情如下:
时间一晃,到了2019年。《药品管理法》修订,专门增加了两个条款,对公共卫生急需药品的快速审评审批做出了原则性规定。分别是:
“第二十六条 对治疗严重危及生命且尚无有效治疗手段的疾病以及公共卫生方面急需的药品,药物临床试验已有数据显示疗效并能预测其临床价值的,可以附条件批准,并在药品注册证书中载明相关事项。”
“第九十六条 国家鼓励短缺药品的研制和生产,对临床急需的短缺药品、防治重大传染病和罕见病等疾病的新药予以优先审评审批。”
相应的,在2019年9月颁布的《药品注册管理办法》最新的征求意见稿中专门增加一章《药品加快上市注册》,让我们读读其中第四节的特别审批程序:
第一条(特别审批情形) 在发生突发公共卫生事件的威胁时以及突发公共卫生事件发生后,国家局可以依法决定对突发公共卫生事件应急所需防治药品实行特别审批。
第二条(特别审批政策) 对实施特别审批的药品注册申请,国家局按照统一指挥、早期介入、快速高效、科学审批的原则,加快并同步开展药品注册受理、审评、检查、检验工作。特别审批的情形、程序、时限、要求等按照《药品特别审批程序》规定执行。
第三条(特别程序的要求)对纳入特别审批程序的药品,可根据疾病防控的特定需要要求其在一定期限和范围内使用。
第四条(特别程序的终止)对纳入特别审批程序的药品,发现其不再符合纳入条件的,应当终止该药品的特别审批程序,并告知申请人。
《药品注册管理办法》最新的征求意见稿,目前仍然在征求意见中,尚未正式实施。
来源:同写意 作者:晨光
为你推荐
资讯 合成生物企业桦冠生物宣布完成数亿元C轮融资
本轮融资由软银欣创、顺禧基金、常州启航合成生物创投基金、国投创益、长江资本等多家知名机构联合投资,光源资本担任财务顾问,所融资金将重点投向医药与大健康领域新品研发、...
2026-02-04 11:50
资讯 AI制药独角兽深度智耀完成6000万美元新一轮融资,加速全栈式研发解决方案落地
本轮融资吸引了信宸资本、金镒资本、凯泰资本等新投资方入局,老股东鼎晖百孚、新鼎资本持续追加投资
2026-02-03 20:03
资讯 济川药业联合康方生物,共拓心血管创新药商业化新局
伊喜宁®(伊努西单抗注射液)是康方生物自主开发创新的PCSK9单克隆抗体新药,于2024年9月获批上市,用于治疗原发性高胆固醇血症和混合型高脂血症,包括杂合子家族性高胆固醇血...
2026-02-03 19:34
拜耳诺倍戈®第三项适应症在中国获批,用于治疗转移性激素敏感性前列腺癌(mHSPC)
诺倍戈®此前已先后获批用于治疗有高危转移风险的非转移性去势抵抗性前列腺癌(NM-CRPC)成年患者,和联合多西他赛治疗转移性激素敏感性前列腺癌的(mHSPC)成年患者。
2026-02-03 18:42
资讯 又一款老花眼滴眼液获批,市场有待检验
近日,Tenpoint Therapeutics宣布,美国FDA已批准Yuvezzi(carbachol和brimonidine tartrate滴眼液,2 75% 0 1%),用于治疗成人老花眼。
2026-02-02 14:06
资讯 深度缓解数据惊艳:基于诺奖机制的 CELMoD药物如何重塑 MM 治疗逻辑?
近期,国家药品监督管理局药品审评中心(CDE)将CELMoD药物 iberdomide (以下简称:IBER)纳入优先审评名单并启动优先审评程序,拟批准
2026-02-02 13:22
资讯 儿童生长发育专业、儿童营养专业、儿童皮肤疾病专业纳入北京互联网诊疗首诊试点
经研究,同意你委依托首都医科大学附属北京儿童医院和首都医科大学附属首都儿童医学中心开展儿童生长发育专业、儿童营养专业、儿童皮肤疾病专业互联网诊疗首诊试点。
2026-01-31 23:34
资讯 诺和诺德大中国区换帅:周霞萍3月底离任,“老兵”蔡琰接棒
1月30日,全球制药巨头诺和诺德正式对外宣布重大人事变动,其全球高级副总裁兼大中国区总裁周霞萍决定离开公司,最后工作日为2026年3月31日
2026-01-31 17:36
资讯 思璞锐SciBrunch完成超3500万美元Pre-A轮融资,一年内两轮合计募资6500万美元
本次Pre-A轮融资由生物医药领域知名投资机构弘晖基金(HLC)领投,InnoPinnacle Fund跟投,同时获得老股东汉康资本、博远资本、LongRiver江远投资及骊宸投资的持续加码支持。
2026-01-31 17:30
资讯 阿斯利康宣布将于2030年前在华投资逾1000亿元人民币,与石药集团达成超百亿美元战略合作
1月29日,阿斯利康宣布,计划于2030年前在中国投资逾1000亿元人民币(150亿美元),以扩大在药品生产与研发领域的布局。公司将充分发挥中国的科研优势和先进制造能力,并依托中...
2026-01-30 13:00
资讯 从“无差别轰炸”到“定点爆破”,我国二线HER2阳性胃癌治疗迎来靶向ADC新突破
近日,优赫得®(注射用德曲妥珠单抗)正式获得中国国家药品监督管理局(NMPA)批准,单药用于治疗既往接受过一种含曲妥珠单抗治疗方案的局部晚期或转移性HER2阳性成人胃或胃食...
2026-01-29 18:54
资讯 18个区域,中医优势病种按病种付费试点地区明确
根据《关于开展中医优势病种按病种付费试点工作的通知》要求,国家医保局、国家中医药局组织专家对申报中医优势病种按病种付费试点的地区开展遴选,经相应程序,确定北京、河北...
2026-01-29 18:16
资讯 合成生物创新企业康诺生物递交港交所上市申请
康诺生物核心业务聚焦于线粒体功能障碍相关疾病的研究,专注于NAD+抗心血管疾病、NAD+抗生殖功能障碍、NAD+抗神经退行性疾病和NAD+抗衰老等领域的科学应用
2026-01-29 18:15













