僵尸可怕之处不在于它们行动缓慢,而在于一旦咬到你,你也会变成僵尸!日前,德克萨斯大学健康中心(University of Texas Health Center)的研究人员发现,在阿兹海默病(AD)患者的大脑中也存在着类似于僵尸的细胞。它们不但本身功能失常,而且能够释放毒素杀死周围的细胞。可喜的是研究人员同时发现,一种药物组合能够在小鼠模型中清除这些僵尸细胞,并且改善大脑的结构和功能。这项研究发布在《Aging Cell》科学期刊上。
当细胞损伤严重时,为了生存,它们会进入细胞衰老期。可是“进入衰老期的细胞会改变基因表达特征,变得促炎性和有毒,”这项研究的资深作者,德克萨斯大学健康中心的Miranda E. Orr博士说:“它们的出现意味着周围组织的死亡!”
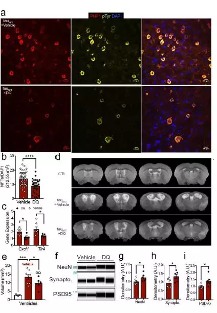
Tau蛋白沉积是AD中最常见的病理特征之一。包含Tau蛋白的神经原纤维缠结(NFT)的水平与AD患者认知能力的下降有明显的关系,但是Tau蛋白毒性是如何产生的却仍然未能得到澄清。当研究人员从去世的AD患者中获得的大脑样本中解剖出携带NFT的神经细胞时,他们发现这些细胞表现出进入细胞衰老期的特征。这一发现进一步在四种AD的小鼠模型中得到了证实。NFT的出现(而不是淀粉样蛋白沉积),导致细胞进入衰老期。
为了清除这些进入衰老期的细胞,研究人员使用了由dasatinib和quercetin构成的药物组合。Dasatinib是已经获得FDA批准用于治疗白血病的化疗药物,而quercetin是一种在水果、蔬菜和茶中发现的自然黄酮类化合物。
经过3个月的治疗,实验结果非常积极。“小鼠在实验开始时已经20个月了,而且它们患有晚期大脑疾病,”Orr博士说:“在清除衰老期细胞之后,我们观察到大脑结构和功能的改善。这种改善不但可以通过大脑MRI看到,而且可以在细胞结构的组织学研究中观察到。这一疗法似乎可以延缓疾病的进展。”
药物组合改善小鼠大脑结构和功能(图片来源:参考资料[2])
通常,在治疗AD小鼠时,疗法必须在AD症状表现出来之前使用才能够起作用。“我们能够在很老的小鼠中观察到症状改善,这个结果给我们希望——这一疗法可能在人类患者表现出AD症状之后还能起作用,”文章的第一作者,南德克萨斯州退伍军人医疗保健系统的医学教授Nicolas Musi博士说:“因为这些药物已经被批准在人体中使用,我们认为合理的下一步是开展早期人体研究。”
参考资料:
[1] Stressed, toxic, zombie cells seen for 1st time in Alzheimer's. Retrieved August 27, 2018, from https://www.sciencedaily.com/releases/2018/08/180822092706.htm
[2] Musi, et al., (2018). Tau protein aggregation is associated with cellular senescence in the brain. Aging Cell, https://doi.org/10.1111/acel.12840
来源:药明康德
来源:药明康德
为你推荐
资讯 百度智能云加码银发经济:大模型破解养老供需错配难题
当居家养老还停留在“人找服务”的传统模式时,以大模型与AI Agent为代表的智能技术,正在掀起一场全新变革,服务开始主动理解需求,并精准触达每一位老人。
2026-03-27 17:24
资讯 优赫得®序贯THP方案在华获批用于HER2阳性早期乳腺癌新辅助治疗,实现该适应症“全球首发”
此次获批使优赫得®迈向早期乳腺癌,成为首个且唯一*获批HER2阳性乳腺癌新辅助治疗的ADC疗法
2026-03-27 17:16
资讯 医疗服务价格项目立项指南解读辅导(第1期)
长期以来,医疗服务价格实行属地管理,由地方医药价格主管部门制定价格项目、确定价格水平,地区间价格项目数量、内涵、颗粒度差异较大,部分地区按操作流程、岗位分工等拆分价...
2026-03-27 11:21
资讯 社保“第六险”,长期护理险全国落地
3月25日,中共中央办公厅、国务院办公厅发布《关于加快建立长期护理保险制度的意见》,标志着这项被称作社保“第六险”的制度正式结束10年试点,迈向全国建制新阶段。
2026-03-26 18:09
资讯 国家药监局发布《药品现代物流规范化建设指导意见》,自发布之日起施行
本指导意见是对申请开办药品批发企业(以下简称批发企业)和接受委托储存运输药品业务的第三方药品现代物流企业(以下简称第三方物流企业),在药品现代物流设施设备等方面的基...
2026-03-26 10:14
资讯 华东医药独家商业化VC005片Ⅲ期临床顶线数据积极,抢占自免口服疗法新高地
华东医药战略合作方江苏威凯尔医药科技股份有限公司(简称“江苏威凯尔”)宣布,其自主研发的Ⅱ代高选择性JAK1抑制剂VC005片在口服治疗中重度特应性皮炎(AD)的Ⅲ期临床研究中...
2026-03-25 18:52
资讯 Cytiva携手上海临床研究中心与新叶生维, 加速先进细胞治疗临床应用转化与产业化发展
Cytiva与上海临床研究中心签署战略合作备忘录,共同设立先进细胞治疗技术临床应用示范平台,以产学研协同为牵引,带动区域产业升级。
2026-03-25 18:46
资讯 国家药监局批准两款创新医疗器械
近日,国家药品监督管理局批准了两款创新医疗器械上市。分别为阿迈特医疗器械(北京)股份有限公司二氧化碳造影压力注射套装创新产品注册申请和应脉医疗科技(上海)有限公司经...
2026-03-25 14:53
资讯 甘李药业博凡格鲁肽新适应症获批IND
近日,甘李药业股份有限公司及其全资子公司甘李药业山东有限公司宣布,其自主研发的博凡格鲁肽(研发代号:GZR18)注射液增加新适应症的临床试验申请获得国家药监局批准。拟用于...
2026-03-25 14:38
资讯 茵菲多组学完成5100万元Pre-A轮融资,构建“硬件+AI+试剂”一体化技术壁垒
本轮融资由杭州新干世业、三泽资本、泰煜投资、德华创投共同参与,丰和资本担任独家财务顾问
2026-03-24 12:59
资讯 赶早赴约,忆路守护 礼来携手清华大学阿尔茨海默病科普创意大赛圆满收官
今日,由礼来主办,清华大学承办的 “赶早赴约,忆路守护” 阿尔茨海默病(AD)科普创意大赛颁奖典礼在清华大学圆满落幕。
2026-03-23 17:48












